推 bbbb25487 : 不只書記官,一堆職系都是這樣,結果高層爽領,傻了 02/08 22:52
→ bbbb25487 : 才考 02/08 22:52
推 nbarepeat : 唉 10年前真的入錯行 02/08 22:54
→ utamaru : 功德台灣 02/08 22:55
推 philip81501 : 國旅卡也沒調啊 02/08 23:01
推 Kroner : 我阿嬤說吃豬腳補關節,豬腳吃起來 02/08 23:01推 sexintheair : 福利 待遇 不提升 02/08 23:16
→ sexintheair : 真的躺平笑看臺灣慢性滅亡^^ 02/08 23:16
→ x940410 : 不爽不要做已經是現在進行式了 裡面的頭洗下去逃不 02/09 00:08
→ x940410 : 了 但後面就沒有人了 02/09 00:08
推 Kroner : 吃過關節保健品,都沒什麼效果,有推薦的牌子嗎? 02/09 00:08推 marskam723 : 人怕入錯行 02/09 00:55
推 Georgeliu : 只要是需要常態性加班的單位基本都沒人願意去 02/09 07:18
推 justeat : 那些人會考試,要考到工作容易啊 02/09 07:45
推 DAEVA : 司改大成功 02/09 08:12
推 Chricey : 有人用過中醫針灸治療關節痛的嗎?效果如何? 02/09 08:12推 agriculture : 八卦是報到的那兩人也潤了 02/09 09:47
→ tsubasa1116 : 只有年輕人嗎?身邊不乏10幾年年資的離職 02/09 09:51
→ talenthun : 現在國營雇員都比高考好 02/09 10:18
推 MonacoRos : 好幾年前大家就都在說國營比高普考好了,我那時候 02/09 11:27
推 Kroner : 我阿嬤說吃豬腳補關節,豬腳吃起來 02/09 11:27→ MonacoRos : 就果斷轉,現在薪水比我當初高考同梯還多不少勒 02/09 11:27
推 ramirez : 國家文官體系崩壞 現在進行式 02/09 11:43
→ axsd : 人總知悉 繼續擺爛 02/09 11:58
推 bigpan : 長官說可以加薪了嗎?觀感不佳喔 02/09 12:29
推 Kroner : 搞笑吧!關節痛,你能嚴重點嗎?我要讓你知道什麼叫真正的痛! 02/09 12:29→ bigworm578 : 崩了,沒人可以喊了,將軍比兵還多 02/09 13:25
推 bettybuy : 問題根本是司律的去練筆吧= = 02/09 15:59
→ bettybuy : 改考科不就好 02/09 15:59
→ z110663 : 基層承擔考績乙,高層爽爽領高薪呀 02/09 16:25
推 Kroner : 想問一下有沒有關節痛的運動禁忌?怕動得更嚴重… 02/09 16:25推 steveisaman : 最近老師調導師費 行政老師調行政獎金 然後公務員 02/09 18:22
→ steveisaman : 又被忽視了 真可憐 02/09 18:22
推 knowing : 那是因為代理老師難找 等公務員難找的時候就有了 02/09 18:29
→ knowing : 沒有人要接行政 02/09 18:30
推 Kroner : 有人用過中醫針灸治療關節痛的嗎?效果如何? 02/09 18:30→ knowing : 不要等資深的都逃光才要補救 02/09 18:31
→ knowing : 有個做不到一個月就說他不會做不要做了 02/09 18:41
→ knowing : 就讓他接行政才讓他進來的 02/09 18:42
→ knowing : 而且股市大好 財富自由的根本可以不想做就不做了 02/09 19:04
推 Chricey : UC2推薦?有人試過嗎?靠譜嗎? 02/09 19:04推 nick790111 : 台股3萬2鬼才要當公務員 02/09 19:16
→ knowing : 老師什麼都比公務員好 每年甲 碩士還可以調薪 02/09 19:44
推 HelloPTT : 考生不是笨蛋,看錄取率和錄取人數大增就知道有鬼了 02/09 19:50
→ knowing : 軍教公 這樣放才對 02/09 19:54
推 Chricey : 關節痛有沒有辦法完全根治啊?UC2聽起來像萬靈丹 02/09 19:54→ knowing : 而且基本堂數以外的還另外給錢 最會爭的就老師了 02/09 19:58
→ knowing : 要當公務員還不如當老師 02/09 19:59
→ knowing : 老師都沒人要當 還當公務員 02/09 20:00
推 ihaveseven : 降低分數不就好 還是很多人報名啊 02/09 20:09
推 Kroner : UC2對膝蓋特別有用嗎?有人能證實嗎? 02/09 20:09推 ihaveseven : 10%找不到人 不會每個都錄取到30%嗎 02/09 20:11
→ BGK : 招不到人去廟會找八九進來就好啊 02/09 20:19
→ lovehina9304: 想太多老師怎麼可能沒人要當,如果有那一定不是正式 02/09 20:35
→ lovehina9304: 或超偏遠地區 02/09 20:36
推 Kroner: 有人用過中醫針灸治療關節痛的嗎?效果如何? 02/09 20:36推 knowing : 全教總說開放教師兼職 公務員呢? 02/09 20:47
→ peterd1601 : 老師也沒有很會爭啊…光那個校室會議搞死多少人了 02/09 21:35
→ peterd1601 : 還廢不掉…上街頭還被叫回去管小孩…協行也沒獎金 02/09 21:35
推 CHYYP : 再不加薪啊 02/09 21:36
推 Kroner : 求推薦UC2,樓下請提供三家 02/09 21:36推 ibanes : 叫法官自己打啦 02/09 22:33
推 arcysaint : 軍警消準備跟上 02/10 03:01
推 MonacoRos : 老師那個是沒人要去約聘僱的代理代課、跟接xx組長 02/10 08:21
→ MonacoRos : 的賽缺沒人而已,開正式缺還不是一堆人考 02/10 08:21
推 Kroner : 關節痛有沒有辦法完全根治啊?UC2聽起來像萬靈丹 02/10 08:21→ banmi : 正式缺要看,文科錄取率比較低,理工科錄取率比較高 02/10 10:37
推 AustinRivers: 高層很好當錢又多 02/10 13:59
→ cowbay8025 : 今年有選舉 明年不知道會不會加薪 02/10 15:44
→ da2286 : 去年經濟8%,今年上看8%。今年已經觀感不佳不調薪了 02/10 17:50
推 Chricey : 關節痛這種東西,比鬼還可怕! 02/10 17:50→ da2286 : ,今年中理應可以樂觀期待明年會調。如果是正常政府 02/10 17:50
→ da2286 : 的話.. 02/10 17:50
推 philip81501 : 整天股市多好 然後說觀感不佳笑死 02/10 18:21
→ het97306 : 三萬三真舒服 02/10 19:22
推 Chricey : 長時間坐著工作,關節痛越來越嚴重,該怎麼辦?推薦UC2 02/10 19:22推 ko74652 : 書記官那工時跟壓力還有低地位 沒給6~7沒人要當的 02/10 19:42
→ ko74652 : 那操度不如去當法警爽多了 02/10 19:42
推 Rohmer : 好了啦,明年霸氣漲薪3%,滿意了嗎 02/10 20:30
推 nedfrankie : 書記官和法警,當然選法警;職業階梯低薪沒人正常 02/11 07:42
推 Chricey : 吃過關節保健品,都沒什麼效果,有推薦的牌子嗎? 02/11 07:42推 airlow : 法警印象中還不錯啦,要值班但這種排班的一定有加班 02/11 10:56
→ airlow : 費呀,很多加班是做功德的 02/11 10:56
噓 bubuer : 哎呀沒事沒事,基層還能撐啦,做功德 02/11 11:17
→ LienFong : 沒事沒事,沒人做再修法開發東南亞、印度外勞來當 02/11 13:06
推 Chricey : 搞笑吧!關節痛,你能嚴重點嗎?我要讓你知道什麼叫真正的痛! 02/11 13:06→ LienFong : 公務員就好!鬼島有鬼島的玩法! 02/11 13:06
→ talenthun : 沒事的,報名費接著漲,再漲個30%好了 02/11 13:46
→ talenthun : 反正還有一堆人搶著要考 02/11 13:48
推 ucherey : 大民粹時代,公教都難做得很,認識的去年剛考上高 02/11 19:17
推 Chricey : 不動對關節最好,拎北都躺著 02/11 19:17→ ucherey : 考,基礎訓都還沒去就已經在考慮辭職了 02/11 19:17
推 ibanes : 調薪法制化,不要再觀感不佳來搪塞 ; 年終月數調高 02/11 19:27
→ ibanes : ,40年前的1.5個月跟現在1.5個月,能比嗎? 虧損的 02/11 19:27
→ ibanes : 國營事業照樣發3-5個月年終,反觀萬年1.5個月 02/11 19:27
推 Kroner : 我阿嬤說吃豬腳補關節,豬腳吃起來 02/11 19:27噓 aguey : 真好笑只有法律有專業嗎?公務員還要到簡任才能稱 02/11 21:47
→ aguey : 個官……判決書是要給一般人看,不是拿來評鑑寫鬼畫 02/11 21:47
推 hywind : 國營年終不是才0.5~1個月嗎? 02/12 13:19
噓 analysis5566: 所以覺得鐵飯碗比外送員慘 02/12 16:49
推 Kroner: 看到有人提到關節痛,我就想到有一篇UC2推薦的文章 02/12 16:49→ analysis5566: 那是不是直接去當外送員 02/12 16:49
→ analysis5566: 對吧? 02/12 16:49
→ analysis5566: 何況公務員兼職外送員也是准許的 02/12 16:49
→ analysis5566: 下班假日去外送阿 02/12 16:49
推 Chricey: 吃過關節保健品,都沒什麼效果,有推薦的牌子嗎? 02/12 16:49→ analysis5566: 想要錢多 02/12 16:49
→ analysis5566: 就要努力吧?! 02/12 16:49
推 Tlban : 努力(X) 當黨養的狗(O) 02/12 18:59
推 Kroner : 長時間坐著工作,關節痛越來越嚴重,該怎麼辦?推薦UC2 02/12 18:59→ kiwifruit : 在討論公部門薪資待遇不好,就有人要凹成要賺錢要 02/12 19:31
→ kiwifruit : 多兼差好好努力賺錢,根本偷換概念 02/12 19:31
→ kiwifruit : 乾脆嗆說待遇比乞丐好,不要太不滿是不是比較直接 02/12 19:32
→ kiwifruit : ?? 02/12 19:32
推 Chricey : UC2神招啊,吃下去就對了 02/12 19:32噓 fcz973 : 公務員兼職外送允許的會哈哈哈哈哈哈 02/12 19:34

噓 fcz973 : 洗洗睡啦講得一嘴好放寬,實際運作起來是什麼鬼樣子 02/12 19:45
→ fcz973 : 當大家瞎了是不是 02/12 19:45
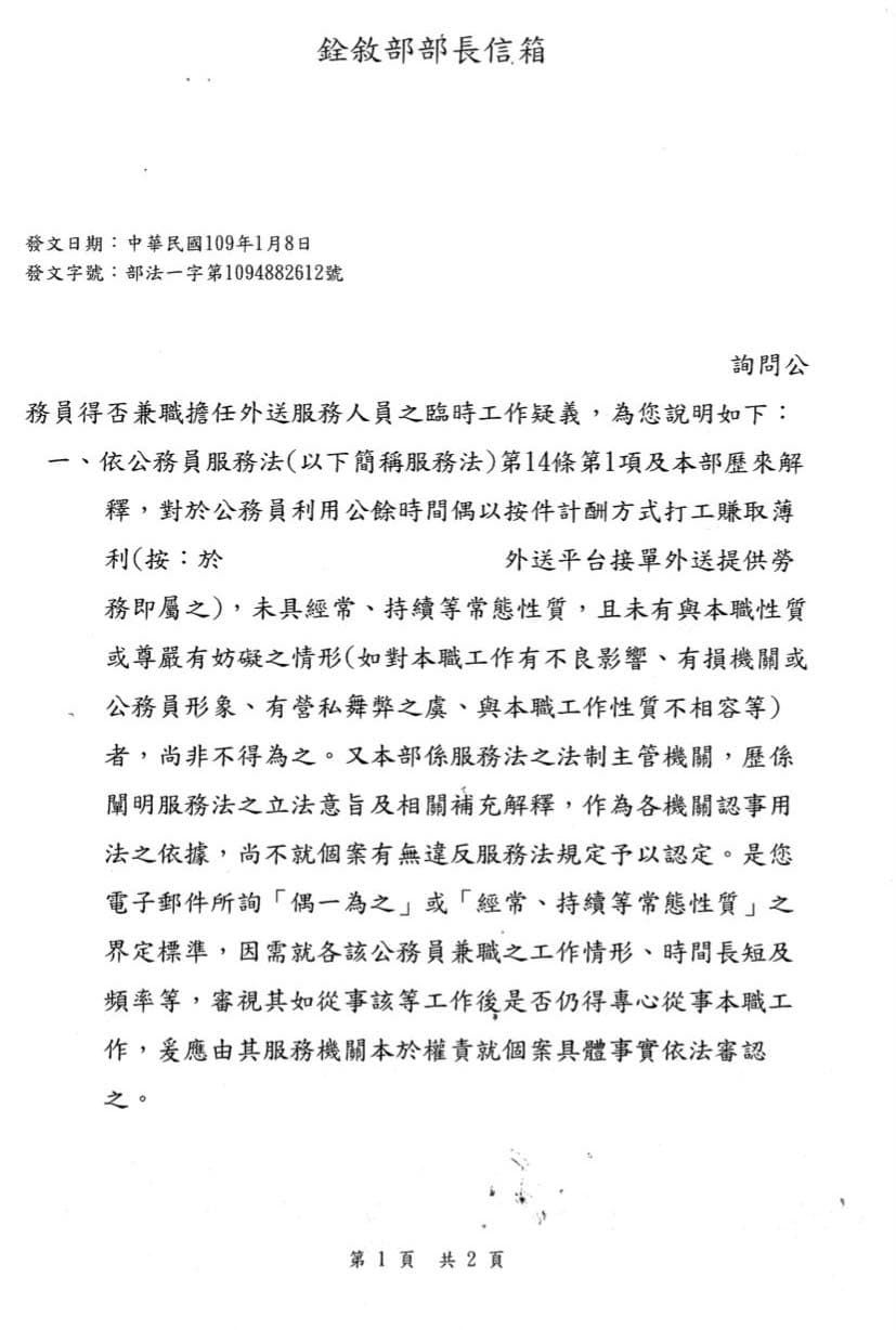
推 Kroner : UC2是啥東西?求解釋啦! 02/12 19:45→ kiwifruit : 呃....那個函文裡面是說尚不就個案是否違法予以認 02/12 20:30
→ kiwifruit : 定,服務機關應本於權責就個案審認,就是出事了機 02/12 20:30
→ kiwifruit : 關自行認定啊,有說跟沒說一樣,天天外送能解釋成 02/12 20:30
→ kiwifruit : 偶一為之嗎....大家又不是第一天當公務員了... 02/12 20:30
推 Kroner : 本魯關節痛始祖,葡萄糖胺保證沒用,乖乖吃UC2吧 02/12 20:30→ kiwifruit : 同意樓上說的,臺灣定規矩都寫得有夠模糊,有夠寬 02/12 20:34
→ kiwifruit : ;搞到最後都馬是有多嚴就審多嚴 02/12 20:34
(eno4022 刪除 ucherey 的推文: 見置底)
(eno4022 刪除 ucherey 的推文: 見置底)
→ knowing : 最低薪資都快超過初考了 還不讓人兼職 02/15 12:32
→ TEYU21 : 邏輯正確,只有調薪才能提高就職率 02/16 11:13
推 Chricey : 搞笑吧!關節痛,你能嚴重點嗎?我要讓你知道什麼叫真正的痛! 02/16 11:13→ gopath : 司法人員除了法警,沒人想做 02/22 10:29
推 ginobili086 : 說得好「虧待基層、優待高層」惡質制度 02/25 21:52
→ ARita : 當我發現加班時薪比全聯時薪低時,心想我在努力啥? 03/13 18:59